| Sign In | Join Free | My hardware-wholesale.com |
|
Brand Name : TBIT
Model Number : WA-208
Certification : CCC
Place of Origin : China
MOQ : 20pcs
Price : negotiation
Payment Terms : T/T, Western Union, L/C
Supply Ability : 30000pcs/Month
Delivery Time : 3-7 days after payment done
Model : WA-208
Weight : 88g, with spare battery
Color : Black
Size : 100mm×53mm×20mm(without the tail card)
The shell material : ABS fire-proof material
GSM : 850/900/1800/1900MHz
Shape : Cuboid
GPS Tracking Terminal WA-208 Support Borrow Bicycle By Bluetooth And GPRS Network
TBIT WA-208 is a GPS/AGPS combined intelligent control terminal for shared e-bike. The users can check the situation via the APP and the platform which we provide for them in any time .
Functions:
-- Lock the motor
-- Wheel rotation detection
-- Support borrow bicycle by Bluetooth and GPRS network
-- Support GPS+AGPS multimode positioning
-- Vibration detection
--Capacity detection
Technical parameters of the product:
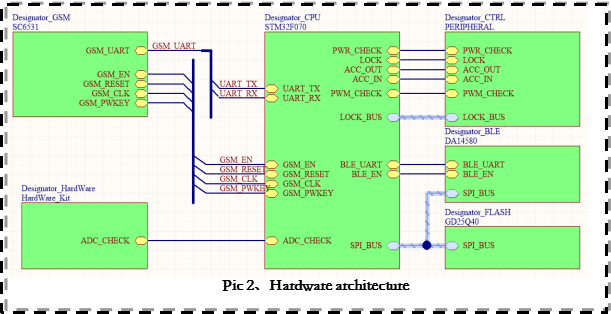
1.Performance indicators and parameters of GSM/GPRS
| Parameters | Performance indicators |
| Frequency band | GSM 850M/900M/1800M/1900M |
| Maximum transmitted power | 1W |
| Card type | Support China Mobile and China Unicom without China Telecom |
| Base station positioning accuracy | 200 meters(related with the base station density) |
2.Performance indicators and parameters of GPS
| Parameters | Performance indicators |
| Tracking sensitivity | -160dB |
| Cold start time | 45 S |
| Hot start time | 2 S |
| Positioning accuracy | 10 meters |
| Speed accuracy | 0.3 meter/S |
| AGPS | Support |
| Positioning condition | Number of satellites detected≥4,and the signal to noise ratio is bigger than 30dB |
3.Performance indicators and parameters of Bluetooth
| Parameters | Performance indicators |
| Bluetooth version | BLE 4.0 |
| Receiving sensitivity | -90dB |
| Bluetooth power range | 2.35-3.3V |
| Bluetooth launching power consumption | 3.4mA@3V |
| Bluetooth receiving power consumption | 3.6mA@3V |
| Sleep mode power consumption | Smaller than 1uA |
| Biggest receiving distance | 30 meters,open area |
| Loading receiving distance | 10-20 meters,according to the environment of the car |


|
|
GPS Tracking Terminal WA-208 Support Borrow Bicycle By Bluetooth And GPRS Network Images |